【相聚云端 精彩毕设】毕业设计(论文)中期检查案例分享 球王会体育第十二期
——基于多路复用器的电池管理温度采集系统
2020年春季学期,一场突如其来的疫情,阻挡了学生们返校的脚步,影响了2020届毕业生毕业设计(论文)进展。为做好毕业设计(论文)指导工作,学院多次召开线上会议,研讨毕设线上指导工作,制定《球王会体育2020年春季学期防疫阶段本科毕业设计实施方案》、《球王会体育2020年春季学期防疫阶段本科毕业设计相关要求》、《球王会体育关于开展2020届本科生毕业设计(论文)中期检查方案》。毕设指导教师积极完成毕设学生情况梳理,并根据学生实际情况进行分类指导,利用“云端”开展线上毕业设计(论文)指导工作,在疫情期间将毕业设计(论文)进展所受影响尽力减到最小,确保毕业设计(论文)质量线上线下实质等效。毕业设计中期检查工作中,同学们精心准备,认真答辩,积极展示毕业设计取得的阶段性成果,就让我们一睹为快吧:

学生姓名:简世富
班 级:车辆2016-01班
指导教师:祝 乔
毕设题目:基于多路复用器的电池管理温度采集系统


1.选题的意义:
当前汽车电子系统中存在着大量的模拟量数据采集,温度信号采集就是其中一种,特别是纯电动汽车的电池包内有着大量的温度采集点,这些均需要电池管理系统(BMS)来进行温度信息的采集。目前应用于电池管理系统的温度采集主流方案基本都是利用单片机的AD端口或者AFE的辅助AD端口进行模拟信号采集,由于单片机和AFE的AD口数量有限,能够采集到的温度点有限,基本上很难做到对电池包内的所有电池温度进行采集,但是由于汽车应用对电池包的特殊要求,实现电池包内所有电池温度的采集是非常有必要的。为此,提出一种基于多路复用器的电池管理温度采集系统,可以将一个AD端口进行扩展,实现1个AD口采集多个温度点,应用于BMS中可进一步实现对电池包内的所有电池温度进行采集
2.任务分解:

3.已完成工作
(1)已经完成了实现多路复用功能所需要的电路原理图的绘制图:

电路原理图
原理图包括为了实现目标功能所需要的电路的设计。由于汽车蓄电池提供的一般是12v的电压,因此需要一个降压电路来将电压降到电路板可以用的5v电压,在这个电路中还引出了LM2940的输入电压到单片机的AD口以便实时的检测供电电压是否正常。将降低后的电压,引入电源供电电路,这个电路上的电容,与电感可以使得输入到单片机的电压与电流更加稳定,波动减小。复位电路的作用是在单片机需要复位时及时的将RESET端口的高电平拉低一段时间这样单片机就能复位重启。复位在调试的时候用到的比较多。BDM电路是飞思卡尔规定的六针脚的端口为主组成的。虽然有六个针脚但是有用的端口只有四个,而且与单片机通信的端口只有一个BKGD端口。复用芯片是8路的模拟量开关,通过S1、S2、S3的值来选择将那一路的模拟量与Z口连接并进一步送到单片机的模数转换端口进而实现一口复用拓展AD口。
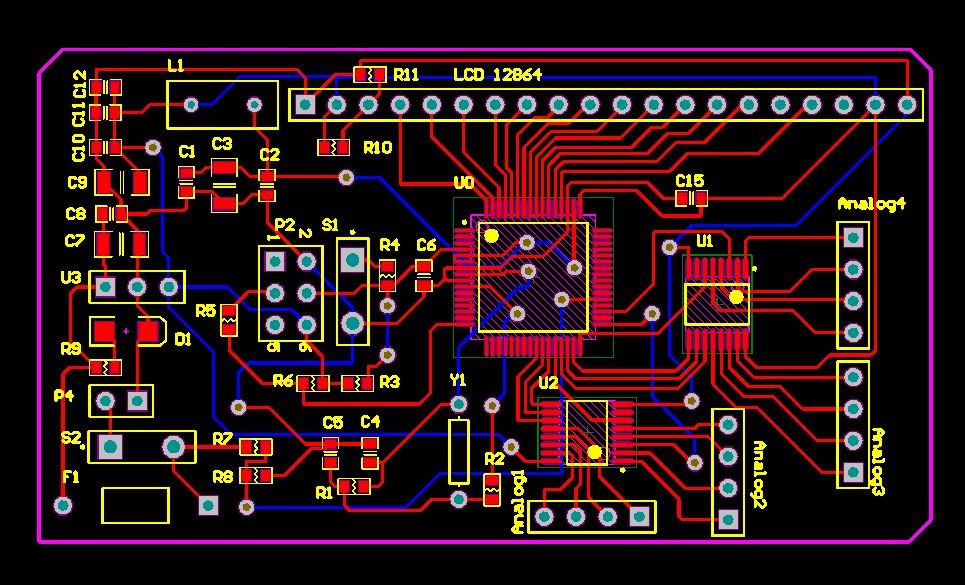
(2)根据电路原理图绘制了用于制板的PCB图

PCB布线图
(2)初步进行了程序的调试

搭建线路图以及LCD显示
由于目前电路板还没有制作完成,因此只能通过学习板与面包板还有杜邦线手工搭线用来调试程序。目前能够基本实现多路AD的采集与LCD显示,并且能够根据按键控制手动选择要采样的芯片和采样通道。在程序上已经能够基本实现毕设最初所提出的目标功能。
4.下一步工作计划
(1)原理图部分的一部分元器件的封装需要根据器件选型进行更改,因此要尽快完成原理图部分元器件的更换和封装的调整以及PCB布线的完善。
(2)要在PCB布线修改完成之后,尽快完成电路板部分的制作,以便于最终程序的调试和实验验证电路可行性。
(3)论文写作是与毕设研究同步进行的,要尽快跟进毕设研究进度完成剩余部分的论文的写作,以及与论文有关内容与格式的修改与完善。

问题1:在现在疫情期间电路板制作能不能完成,完不成有没有替代的方案?
回答:现在网上很多PCB打样的商家已经开始营业了应该能够及时做出电路板。万一如果没有做出电路板,我还可以用学习班与面包板,和杜邦线搭建电路用于实验验证部分的工作。
问题2:电路板的质量怎么检查有没有一些评价指标比如信噪比等?
回答:电路板主要是对毕设提出的多路复用采集系统这一种方案的演示,并非真的能够达到工业上相应的标准。由于条件有限,基本上电磁干扰的检测很难做到。但是可以做一些如信号采集的精度的测试等。
问题3:毕设题目如何与汽车专业联系起来呢?
回答:其实毕设题目的出发点就是提出一种为解决汽车电子系统中有大量模拟量需要采集,而ECU的AD端口不够的这样一个问题。

这一次毕业设计很好的锻炼了自己在模电、数电、单片机开发技术、C语言技术、测控技术等多方面的专业能力,以及查阅文献的自学的能力。通过毕设让我了解工程设计的一般规律和注意事项,得到嵌入式系统软硬件开发和系统调试等各方面知识的综合应用训练。同时锻炼了我通过独立思考解决问题的思维习惯, 也让我学到很多文档写作方面应该注意到的事项。这些收获将在我今后的学习生活当中给与很大的帮助,感谢这段难忘的经历,祝福所有的2020届毕业生毕业快乐!