【机情无限 精彩毕设】机械2022届毕业设计(论文)中期检查优秀案例分享第二十九期
发动机曲轴结构设计与强度分析
学生姓名:哈依那尔·波拉提汗
班班级级:能动2018-01班
指导教师:卢耀辉
毕设题目:发动机曲轴结构设计与强度分析

一、概况
1.选题意义
曲轴是发动机中关键的机械部件之一,也是受力情况最复杂的部件,它的尺寸参数影响着发动机整体尺寸和重量,并且在很大程度上影响着发动机的性能和可靠性。随着人们对发动机的需求日益增加与发动机的相关的技术和标准不断进步和完善,曲轴的工作条件也愈加恶劣,对其性能和强度的要求不断提高。因此,设计合理的曲轴结构,研究其结构强度和模态分析并做出相应的改进,对提高发动机设计水平以及工作可靠性具有重要的参考价值和重大科学意义。
本设计课题来源于导师自拟题目。根据8V280ZJ柴油机设计要求,以设计发动机曲轴为目的,主要研究曲轴在工作载荷下的应力应变分布及疲劳强度,并对曲轴结构进行优化,从而提高曲轴强度,以达到提高发动机工作可靠性的目标。
本设计在8V280ZJ柴油机曲轴已有结构参数的基础上,通过对曲轴结构进行设计并对其进行静力分析计算,得出在工作过程中易发生失效部位的应力值。在此基础上进行疲劳分析,得出曲轴的工作寿命,并对曲轴进行优化设计,以实现发动机曲轴强度的提高,使发动机更稳定可靠。在此过程中,查阅并翻译文献可以锻炼我的专业英语阅读能力;设计和撰写论文也能很好的培养学术研究能力。在本次毕业设计过程中,结合SolidWorks、ANSYS、AutoCAD等工程软件的学习和使用,提高自己分析问题、解决实际工程问题的能力。逐渐成长为具备基本科研能力的本科毕业生,为以后的学习和工作打下良好的基础。
2.任务分解
第一部分:广泛收集相关文献资料,了解国内外现状;
第二部分:SolidWorks、ANSYS、AutoCAD等对相关软件进行学习;
第三部分:对曲轴进行建模和工作载荷下的应力应变及疲劳强度分析;
第四部分:对曲轴进行结构设计和绘制设计图纸;
第五部分:总结设计并撰写设计任务书。
二、已完成工作
1.广泛阅读曲轴相关文献,了解国内外曲轴结构设计及强度分析研究现状,翻译相关外文文献并撰写了毕业设计第一章绪论部分。




文献翻译部分截图
2.参考柴油机设计手册及相关文献,确定曲轴主轴颈、曲柄销、曲柄臂以及曲轴端部结构的关键尺寸并撰写毕业设计第二章。
3.在选取曲轴各部分关键尺寸时,根据8V280ZJ柴油机的缸径、缸心距、功率等相关已知参数,结合中高速柴油机曲轴各部分尺寸比例表来选取。曲轴结构设计尺寸选取结果如下表所示:

(1)利用SolidWorks软件建立曲轴三维模型。

图2 单拐三维图

图3 整体曲轴三维图
(2)对8V280ZJ柴油机进行动力计算并分析曲柄连杆机构的受力情况,计算出不同工况下,曲柄销的载荷分布情况并撰写毕业设计第三章的内容。
为分析曲柄连杆机构的受力情况并对其进行动力计算,需对柴油机工作过程进行相应的估算并得出其P-φ示功图,为动力计算提供可靠的缸内气体压力。而P-φ示功图可根据压缩膨胀过程的压力计算,绘制出燃烧的压力曲线,再通过示功图的丰满系数对该曲线进行修正,得到P-V图,再将P-V图转化成P-φ示功图。



曲柄销上作用有切向力T和法向力Z,Z=K-Prc ,由作图法画出曲柄销载荷图如下:


将三维模型导入ANSYS Workbench软件进行有限元分析。

曲轴网格划分正视图
局部坐标系的建立及加载APDL命令:

CSYS,42
WPCSYS,-1,42
NSEL,S,LOC,X,-39,39
NSEL,R,LOC,Y,49,98
NSEL,R,LOC,Z,-85,85
*GET,NMIN,NODE,,NUM,MIN
*GET,NMAX,NODE,,NUM,MAX
*AFUN,DEG
*DIM,L42,ARRAY,NMAX
HH=9*(-481000)/(16*98*39)
*DO,II,NMIN,NMAX
*IF,NSEL(II),EQ,1,THEN
L42(II)=HH*(1-(NZ(II)*NZ(II))/39/39)*COS(1.5*NY(II))
*ELSE
L42(II)=0
*ENDIF
*ENDDO
SFFUN,PRES,L42(1)
SF,ALL,PRES,0
ALLSEL,ALL
对其最恶劣的8个工况进行应力应变分析并绘制相应的应力应变云图。




前四种工况应力应变云图


各个工况当量应力及变形分布情况
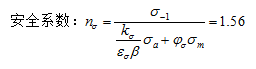
根据有限元分析结果,可初步计算出曲轴安全系数如下:

在安全系数许用值[S]=1.3-1.8规定的允许值范围内。
三、下一步工作计划
1.对仿真计算结果进行分析并进一步对曲轴疲劳可靠性进行分析;
2.根据计算结果优化曲轴结构并用CAD绘制设计图纸;
3.整理和撰写毕业设计剩余章节并准备毕设答辩和材料提交。

问题一:结构设计和计算部分表格中的数据怎么获得的?
回答:这些表格中的所有数据,包括结构参数、热计算参数和动力计算参数,都是在8V280ZJ柴油机功率、转速等已知参数的基础上,查阅柴油机设计手册,依据其实际工作条件选取的。
问题二:每个工况中施加在曲柄销上的载荷是怎么来的?
回答:我是先对8V208ZJ柴油机进行热计算,由相关公式计算并绘制出P-V示功图,再由P-V示功图转化成P-φ示功图并对曲柄连杆机构进行动力计算得出气体力、往复惯性力、连杆作用力的。
问题三:你接下来的工作重点是什么?
回答:接下来主要就是根据有限元分析结果,利用加大轴颈附近过渡圆角、沉割圆角或开卸载槽等措施对曲轴结构进行优化并用AutoCAD软件绘制曲轴设计图纸。

在去年选题时,第一眼看到卢老师有关于发动机曲轴相关的题目时还挺开心的。觉得如果自己能选上“发动机曲轴结构设计与强度分析”这个题目,就又能对自己感兴趣的领域有进一步的认识和探索。
当时,卢老师跟我说这题目有一定的难度,让我一定要加油。我觉得自己大三的时候也做过柴油机设计相关的课程设计,绘制过柴油机横剖面图等,这次做曲轴相关的题目刚好可以总结和实践自己前几学年学到知识点。但当我真正去深入研究曲轴的结构设计和强度分析时,发现自己的理论知识还相当薄弱,需要不断地学习新的知识和相关分析方法才能够完成任务。
通过本次毕业设计,我学会了用自己理论知识去解决相应的工程问题。在每次组会中,大胆的提出自己的疑问,跟老师和同学们一起探讨问题,提出解决问题思路并加以实践验证是否可行。在卢老师和研究生学长的指导下,学会了提出问题、分析分问题、所需解决问题知识的检索和有效的解决问题。将自己在本科四年里所学的知识运用到分析实际工程问题中,这让我受益匪浅。
经过本次毕业设计的锻炼,我对发动机曲轴的认识也进一步加深,不再是了解其工作原理那么简单,而是深入学习其选材、结构设计、强度分析、强化工艺等方方面面。
在接下来的工作过程中,我将基于已完成的部分,对曲轴结构进行优化并绘制设计图纸,提升自己的相关技能,保质保量的完成剩余任务。给自己的本科生涯画上完美的句号。